Module 8: Putting It All Together — An Atlas of the Exposome

Conducting Exposome-Wide Association Studies

Chirag J Patel

Overview

This module walks through a large-scale ExWAS that applies everything from Modules 1-8:

Patel CJ, Ioannidis JPA, Manrai AK. An atlas of exposome-phenome associations in health and disease risk. Nature Medicine, in press.

  • 619 exposures \(\times\) 305 phenotypes \(\times\) 10 NHANES waves
  • ~120,000 associations tested
  • Built using the nhanespewas R package you learned in Modules 4-7

From Course to Practice

Module Concept How It Was Used
1 Exposome definition, NHANES 10 NHANES waves, 1999-2018
2 Tidyverse pipelines Data wrangling at scale
3 Survey design, FDR, scaling svyglm, Bonferroni + BY-FDR
4 nhanespewas package Core analysis engine
5 ExWAS loop 120K associations with tryCatch
6 Volcano plots, replication Atlas visualization, 10-wave replication
7 Meta-analysis, interactions UWLS meta-analysis across waves

The P-ExWAS: Study Design at a Glance

Figure 1: The P-ExWAS study design. 305 phenotypes and 619 exposures across 10 NHANES cohorts (1999-2018) are combined into the Exposome-Phenome Atlas, correlation globes, and open-source computational resources.

The P-ExWAS Analytical Pipeline

Figure 6: The P-ExWAS pipeline. (A) Exposure and phenotype matrices across M NHANES datasets. (B) Merge and reweight across 2-10 datasets. (C) Nine covariate adjustment models. (D) Survey-weighted regression and meta-analysis. (E) Summary statistics. (F) The PE Atlas.

Scale of the Analysis

Metric Value
Total possible associations 563,627
After filtering (\(n \geq 500\), \(\geq 2\) waves) 119,643
Unique phenotypes 305
Unique exposures 619
NHANES waves 10 (1999-2018)
Median sample size per test 7,464 (IQR 4,220-15,316)

This is ExWAS at an unprecedented scale — and all of it powered by the nhanespewas package.

The nhanespewas Pipeline (Recap)

The atlas was built using exactly the tools from Modules 4-5:

library(nhanespewas)
con <- connect_pewas_data()

# For each phenotype-exposure pair:
result <- pe_flex_adjust(
  phenotype = "LBXTC",     # e.g., total cholesterol
  exposure = "LBXBPB",     # e.g., blood lead
  adjustment_model = adjustment_models[[9]],  # full model
  con = con
)

# Meta-analyze across waves with UWLS
meta <- stanley_meta(
  estimates = per_wave_estimates,
  standard_errors = per_wave_ses
)

Exposure Transformation

Consistent with Module 3, all continuous exposures were:

  1. Log₁₀-transformed (not natural log) to handle right-skew
  2. Standardized to mean = 0, SD = 1 within each wave
  3. Values below the lower limit of detection (LLOD): set to LLOD/\(\sqrt{2}\)

Phenotypes were also scaled to enable cross-phenotype comparison.

Interpretation: each coefficient (\(\beta\)) represents the SD change in phenotype per 1 SD change in log₁₀(exposure).

The Full Adjustment Model

The primary model (Model 9 of 9) adjusted for:

\[P = \beta_0 + \beta_1 E + \gamma_1 \text{age} + \gamma_2 \text{age}^2 + \gamma_3 \text{sex} + \gamma_4 \text{income} + \gamma_5 \text{ethnicity} + \gamma_6 \text{education} + \gamma_7 \text{wave} + \epsilon\]

Nine adjustment models were tested (Module 4’s adjustment_models framework), from unadjusted to fully adjusted — enabling sensitivity analysis.

Sensitivity to Adjustment

15% of significant findings showed a sign reversal between the unadjusted and fully adjusted models.

Example: Blood cadmium and BMI

  • Unadjusted: positive association (cadmium ↑ → BMI ↑)
  • Fully adjusted: negative association (cadmium ↑ → BMI ↓)

This highlights why confounder adjustment matters (Module 3) — and why running multiple adjustment models (Module 4) is essential.

Meta-Analysis Across 10 Waves

The UWLS meta-analytic method (Module 7) pooled estimates across NHANES waves:

# For each exposure-phenotype pair, meta-analyze across waves
meta_result <- stanley_meta(
  estimates = per_wave_betas,
  standard_errors = per_wave_ses
)

Heterogeneity (I²) assessed stability across time:

Waves available Median I²
2 0%
5 26%
10 18%

Most associations are consistent over time; some show temporal trends.

Multiple Testing Correction

With ~120,000 tests, stringent correction is essential:

Method Threshold Significant
Bonferroni \(p < 4 \times 10^{-7}\) 5,674 (5%)
Benjamini-Yekutieli FDR \(p < 5.1 \times 10^{-4}\) 15,386 (12%)

The BY-FDR (more conservative than BH-FDR) was used because exposures are correlated — standard BH-FDR assumes independence.

The Associational Architecture of the Exposome

Figure 2: Manhattan-style plots of -log10(p-value) by phenotype category (red = Bonferroni, green = FDR, blue = NS). Right panels show % significant associations by phenotype and exposure group.

Reading the Manhattan Plots

Key patterns in Figure 2:

  • Anthropometric phenotypes (BMI, waist circumference): dense red clouds across nearly all exposure categories
  • Metabolic phenotypes (glucose, HbA1c): strong hits in smoking, dietary biomarkers, heavy metals
  • Kidney phenotypes: prominent associations with heavy metals (lead, cadmium, mercury)
  • Inflammation (CRP): broad associations across pollutants and nutrients
  • Microbiome: fewest associations — a frontier for future research

Which Phenotypes Had the Most Associations?

Top phenotypes by % of tests reaching Bonferroni significance:

Phenotype % Significant Tests
Serum bilirubin ~20% 640+
Waist circumference ~20% 640+
BMI ~20% 640+
Triglycerides High 640+
HbA1c High 640+

Cardiometabolic and anthropometric phenotypes dominate — consistent with the ExWAS literature (Module 1).

Variance Explained by the Exposome

Figure 3: (A) R-squared by exposure-phenotype pair. (B-C) Cumulative R-squared by phenotype and exposure category. (D) Base demographic model R-squared vs. expanded model with exposures — points above diagonal show exposures contribute beyond demographics.

Variance Explained: Key Numbers

Individual exposures explain modest variance, but collectively they add up:

Model Median R²
Single exposure (Bonferroni-significant) 0.6% (IQR 0.3%-1%)
≤20 exposures 1.6% (IQR 0.7%-3.5%)
Top 20 exposures 3.5% (IQR 1.8%-7.9%)
Maximum (triglycerides) 43%
Non-significant (single exposure) 0.02%

Most individual effects are small — but the cumulative signal is substantial.

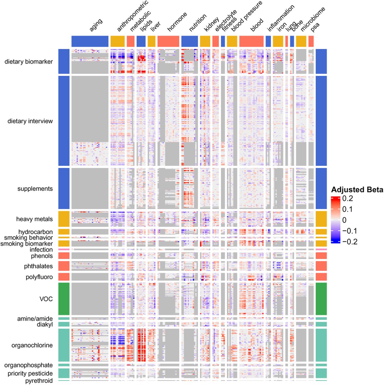
The Exposome-Phenome Atlas

Figure 4: The full PE Atlas. Each cell = adjusted beta for one exposure-phenotype pair, meta-analyzed across NHANES waves. Rows = 619 exposures; Columns = 305 phenotypes. Red = positive, blue = negative, grey = insufficient data.

Reading the Atlas Heatmap

Key patterns in Figure 4:

  • Dietary biomarkers (top rows): widespread associations across anthropometric, metabolic, and lipid phenotypes
  • Smoking biomarkers: strong block of associations with blood parameters, pulmonary function, and inflammation
  • Heavy metals: concentrated associations with kidney function and blood parameters
  • Organochlorines (bottom): associations with lipids and aging phenotypes — these persistent pollutants accumulate in lipid compartments
  • Grey regions: data sparsity — not all exposures are measured in all waves

Triglycerides: The Headline Finding

Triglycerides emerged as the phenotype most strongly associated with multi-domain exposures.

Poly-exposure R² = 43% (20 exposures simultaneously)

Top contributors:

Exposure Direction Category
Trans,trans-9,12-octadecadienoic acid + Trans fatty acid
Alpha-tocopherol + Vitamin E
Gamma-tocopherol + Vitamin E
Persistent organochlorines + Lipophilic pollutants

Trans fats and lipophilic pollutants accumulate in the same lipid compartment as triglycerides.

BMI: Exposome vs. Genome

For BMI, the study compared exposomic and genomic variance explained:

Source Method
Genetics (UK Biobank PGS) ~10% Polygenic score (~1M variants)
Exposome (top 20 exposures) ~10% Poly-exposure score

The exposome explains as much BMI variation as the genome.

This is a landmark finding — it quantifies the often-hypothesized parity between genetic and environmental contributions.

Exposome vs. Genome: Across Phenotypes

Across 29 phenotypes with both genetic and exposomic data:

  • Median genetic R²: 7.9% (IQR 2.8%-9.3%)
  • Median exposomic R²: 7.9% (IQR 3.1%-12%)
  • 55% of phenotypes (16/29) had higher exposomic than genetic R²

For triglycerides: exposomic R² (43%) far exceeded genetic R² (~8%).

The exposome is not a minor contributor — it is a major axis of phenotypic variation.

Effect Sizes

For Bonferroni-significant associations, standardized effect sizes (\(\beta\)):

  • 5th-95th percentile: \(-0.17\) to \(0.19\)
  • Absolute median: ~0.06 SD per SD of exposure

These are small but real effects — consistent with the expectation that individual environmental factors make modest contributions to complex traits.

Tobacco and Lung Function

A methodologically important finding comparing two smoking biomarkers:

Biomarker Half-life \(\beta\) on FEV1
Urinary NNAL 10-16 days \(-0.06\) 0.20%
Serum cotinine ~16 hours \(-0.03\) 0.08%

NNAL (a tobacco-specific carcinogen metabolite) is a better marker than cotinine because its longer half-life captures cumulative exposure rather than recent smoking.

Lesson: Biomarker choice matters — measurement error attenuates associations (Module 3).

Biomarkers vs. Self-Report

The atlas compared objective biomarkers vs. self-reported dietary intake:

Measurement Bonferroni associations Median R²
Dietary biomarkers (blood/urine) 1,101 1.0%
Self-reported nutrients 1,452 0.2%

Biomarkers yield 5\(\times\) larger R² despite fewer significant associations — because they have less measurement error.

Day-to-day self-reported nutrient correlation: \(r = 0.36\) — highlighting instability.

Exposure Correlation Globes

Figure 5: Exposure correlation structure. (A) Correlation globe for 50 exposures — dense connections among heavy metals, PCBs, and smoking biomarkers. (B) Correlations among exposures associated with BMI and HbA1c. (C) Cumulative distribution of pairwise exposure correlations.

Reading the Correlation Globes

Key patterns in Figure 5:

  • Red nodes and blue nodes represent different exposure categories
  • Thick dark lines: strong correlations (\(|r| > 0.25\))
  • Heavy metals form a tightly connected cluster (shared environmental sources)
  • Smoking biomarkers (cotinine, NNAL, PAHs) are highly interconnected
  • Lipophilic pollutants (PCBs, organochlorines) co-accumulate in adipose tissue
  • The dense web means exposures rarely act in isolation — complicating causal attribution

Exposure Correlation: By the Numbers

  • 200,265 pairwise correlations assessed
  • Among Bonferroni-significant pairs: median \(|r| = 0.21\)
  • 95th percentile: \(|r| = 0.69\)

Examples of high correlation:

Exposure Pair \(r\) Reason
Cotinine vs. 3-fluorene (PAH) 0.90 Both from tobacco smoke
Trans- vs. cis-beta-carotene 0.98 Same dietary sources
Blood vs. urinary cadmium 0.78 Same metal, different matrices

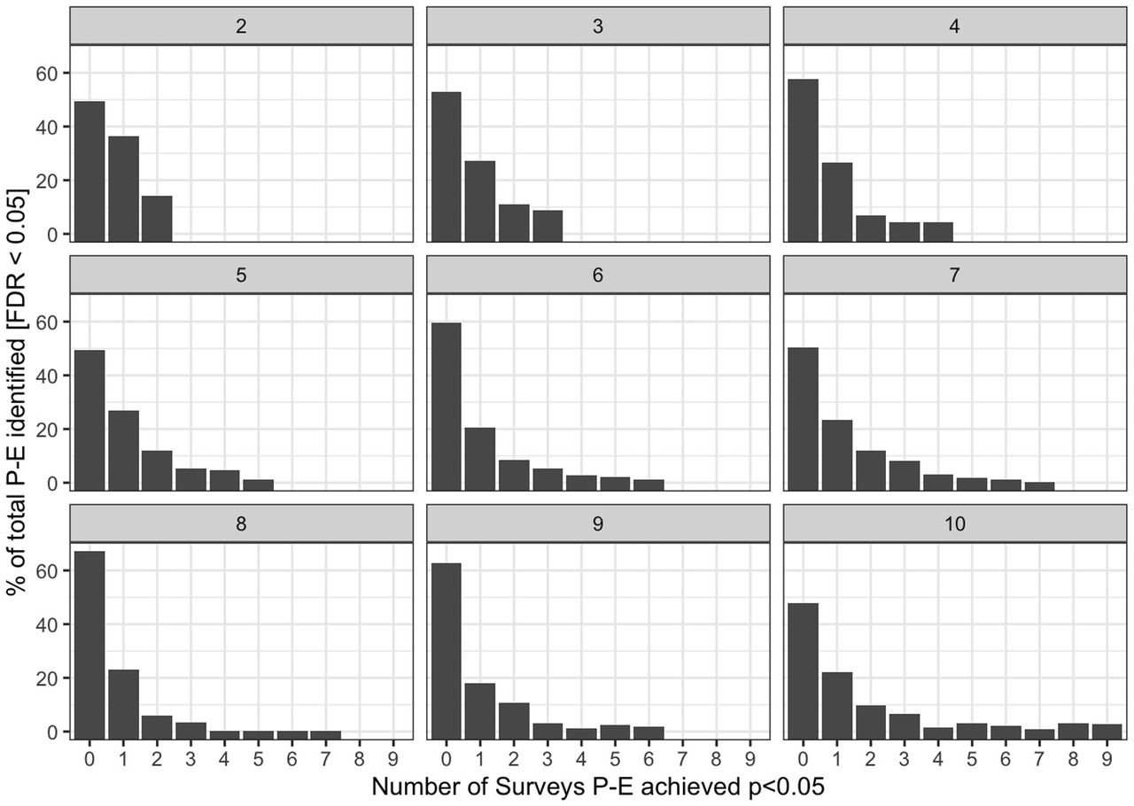
Replication Across NHANES Waves

Figure 7: Replication rates across NHANES waves. Each facet shows associations available in K waves (2-10). X-axis: number of waves achieving p < 0.05. Y-axis: % of FDR-significant associations.

Replication: Key Numbers

Category Replication Rate
Bonferroni-significant 41% replicated in \(\geq 2\) waves
Assessed in all 10 waves 13% replicated in all 10
Non-significant (baseline) 0.8%

Replication rate far exceeds the chance expectation — these are real signals.

The faceted bar charts show that as more waves are available, the distribution of replication counts shifts rightward — robust findings survive across decades of independent sampling.

Shared Associational Architecture

Some exposure pairs associate with phenotypes in strikingly similar ways:

Exposure Pair Correlation of phenotype profiles
Blood trans- vs. cis-beta-carotene \(r = 0.98\)
Cotinine vs. 3-fluorene \(r = 0.90\)
BMI vs. body weight \(r = 0.98\) (phenotypes)
BMI vs. cardiorespiratory fitness \(r = -0.83\)
HbA1c vs. HDL cholesterol \(r = -0.54\)

Exposures from the same category tend to have similar phenotype profiles — but cross-category similarities also exist, revealing shared biology.

Poly-Exposure Score Construction

The poly-exposure score (analogous to a polygenic score) was built as follows:

  1. Select top 20 FDR-significant exposures for each phenotype (univariate)
  2. Impute missing data with MICE (10 imputations)
  3. Fit baseline model: phenotype \(\sim\) demographics
  4. Fit expanded model: phenotype \(\sim\) demographics + 20 exposures
  5. \(\Delta R^2\) = expanded \(R^2\) - baseline \(R^2\)
# Conceptual code for poly-exposure score
baseline_r2 <- glance(lm(phenotype ~ age + sex + race + income,
                         data = nhanes))$r.squared
expanded_r2 <- glance(lm(phenotype ~ age + sex + race + income +
                          E1 + E2 + ... + E20,
                         data = nhanes))$r.squared
delta_r2 <- expanded_r2 - baseline_r2

Reproducing Key Findings with nhanespewas

You can reproduce these results using the tools from this course:

library(nhanespewas)
con <- connect_pewas_data()

# Run the triglycerides ExWAS
trig_results <- map_dfr(e_catalog$var, function(exp_var) {
  tryCatch({
    result <- pe_flex_adjust("LBXTR", exp_var,
                             adjustment_models[[9]], con)
    result %>%
      map_dfr(~ tidy(.), .id = "wave") %>%
      filter(grepl(exp_var, term)) %>%
      summarize(exposure = exp_var,
                estimate = mean(estimate),
                p.value = min(p.value))
  }, error = function(e) NULL)
})

# Apply FDR
trig_results <- trig_results %>%
  mutate(fdr = p.adjust(p.value, method = "BY"))

Meta-Analyzing Across Waves

# For a single exposure-phenotype pair across waves:
result <- pe_flex_adjust("LBXTR", "LBXBPB",
                          adjustment_models[[9]], con)

per_wave <- result %>%
  map_dfr(~ tidy(.), .id = "wave") %>%
  filter(grepl("LBXBPB", term))

# UWLS meta-analysis (as used in the atlas)
meta <- stanley_meta(per_wave$estimate, per_wave$std.error)

# Compare with DerSimonian-Laird
library(metafor)
rma_fit <- rma(yi = per_wave$estimate,
               sei = per_wave$std.error, method = "DL")

Key Lessons from the Atlas

  1. Scale matters: testing 120K associations reveals patterns invisible in single studies
  2. Replication is achievable: 41% of Bonferroni hits replicate across independent waves
  3. Exposome \(\approx\) Genome: poly-exposure scores rival polygenic scores for many traits
  4. Measurement quality matters: biomarkers >> self-report for R²
  5. Confounders can flip signs: 15% of associations reverse direction after adjustment
  6. Exposures are correlated: complicates causal attribution, requires careful interpretation
  7. Small individual effects, large cumulative signal: median \(\beta \approx 0.06\), but 20 exposures can explain 3.5-43% of variance

Limitations and Open Questions

The atlas authors acknowledge:

  • Cross-sectional design: cannot establish temporality or causation
  • Correlation \(\neq\) causation: confounding, reverse causation remain
  • Missing exposures: NHANES doesn’t measure everything (air pollution, noise, psychosocial stress)
  • Single time-point: doesn’t capture exposure trajectories
  • US-specific: may not generalize globally

Future directions: longitudinal exposomics, Mendelian randomization, mediation analysis (requires longitudinal data to establish temporality), multi-omics integration (proteomics, metabolomics, methylomics)

Data and Code Availability

All resources are publicly available:

Resource Location
nhanespewas R package https://github.com/chiragjp/nhanespewas
PE Atlas web tool https://pe.exposomeatlas.com
Full cohort database doi: 10.6084/m9.figshare.29182196
Summary statistics doi: 10.6084/m9.figshare.29186171
Tutorials pe_quickstart.Rmd, exwas_tour.Rmd, pe_catalog.Rmd

You have all the tools to reproduce, extend, and build on this work.

Your Turn: Exercise Ideas

  1. Reproduce a finding: Pick a phenotype from the atlas, run the ExWAS with nhanespewas, and compare your results to the published atlas
  2. New phenotype: Choose a phenotype not in the atlas and run your own ExWAS
  3. Sensitivity analysis: Compare results across all 9 adjustment models for your top hits
  4. Meta-analysis: Run per-wave estimates and build forest plots for a replicated finding
  5. Correlation globe: Visualize the exposure correlation structure for your top hits

Course Summary

Module What You Learned
1 The exposome concept, NHANES, E-G-P-D framework
2 Tidyverse data manipulation and visualization
3 Survey-weighted regression, FDR, standardization
4 The nhanespewas package and database
5 Building and running the ExWAS loop
6 Volcano plots, replication, sensitivity analysis
7 Meta-analysis, interactions, advanced methods
8 Full-scale application: the Phenome-Exposome Atlas

The Big Picture

The Patel, Ioannidis, and Manrai atlas demonstrates that:

The exposome is not a minor perturbation on a genetic background — it is a co-equal axis of phenotypic variation, with poly-exposure models matching or exceeding polygenic scores for the majority of tested phenotypes.

With the tools from this course — nhanespewas, survey-weighted regression, FDR, meta-analysis, and the PE Atlas — you are equipped to contribute to this field.

Thank You

Congratulations on completing the course!

The exposome is vast. The tools are ready. The atlas is public.

Now it’s your turn to explore.

Reference:

Patel CJ, Ioannidis JPA, Manrai AK. An atlas of exposome-phenome associations in health and disease risk. Nature Medicine, in press. doi: 10.1101/2025.06.05.25329055

Supported By

This course is supported by the National Institutes of Health (NIH):

  • National Institute of Environmental Health Sciences (NIEHS): R01ES032470, U24ES036819
  • National Institute of Diabetes and Digestive and Kidney Diseases (NIDDK): R01DK137993